1、首先,對于臺球的建模還是挺簡單的,因為就只是使用基礎的球體模型就可以,然后就是臺球的一個擺放的位置的問題了。下面就解決吧,新建一個多邊形基礎模型,寬高自己定就可以了,勾選三角形,分段改成4(改成三角形,分段改成4是為了將臺球克隆時以頂點分布成擺放成整齊的樣子)。

2、然后,新建球體,大小自己稍作調整,將其改成20面體使其更圓滑。

3、最后,點選球體,按住Alt鍵,為其添加克隆使其作為球體的父級,將克隆對象調整成對象模式,然后將多邊形拖入到對象里,讓其以頂點的方式分布,適當的修改多邊形的大小,使臺球排列整齊,將多邊形物體編輯可見和渲染可見關閉,至此臺球的擺放的模型就建完了,將場景保存。

二、材質
對于臺球來說建模很簡單,材質的話有些麻煩,當然這要排除掉使用去手繪貼圖的方式。這里說的是使用C4D自帶的一些材質屬性來調整出想要的效果。我們首先來分析下這個材質怎么做,通過圖形可以觀察,大致的可以分為3個部分,一個是多種顏色,一個是中間的白圈,還有一個就是數字,然后操作的時候就可以使用C4D材質里面層的方式將其疊加就可以實現想要的效果,下面來具體的看下怎么制作的吧!

1、首先,我們是通過反射來烘焙貼圖的方式來進行制作我們想要的貼圖。新建一個場景,新建一個球體(用這個球體來接收其他物體對其產生反射來制作貼圖,要是不明白再往下看就明白了)。

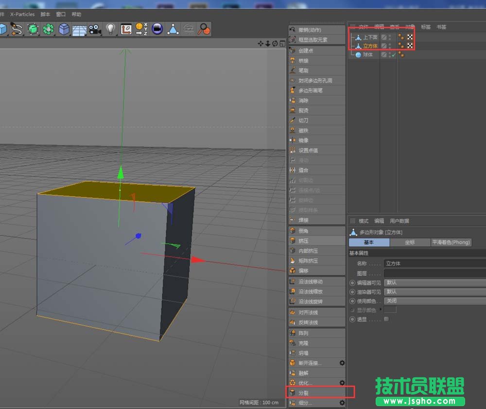
2、然后,新建一個立方體的盒子,將其轉換成可編輯的對象,在面的模式下,選擇上下兩個面,右擊將其分裂出來,然后將原來的兩個面刪除掉。對上下面的模型改下名稱以便容易區分。


3、接下來,為球體創建材質,只打開反射層將高光調整成0,反射調成100(我使用的是R16版本,所以我添加了一個傳統的反射層來做操作,要是R16以下版本的話可以直接添加反射來操作)。

4、然后就是為我們保留下來的立方體的周圍的面建立材質了,這個也很簡單,就直接給發光通道一個100%的黑就行了。
